封装:
工作电压:
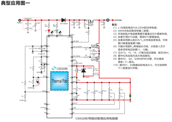
目前市场上的电子产品越来越多,部分产品开始通过提升产品的品质来做到到吸引客户的目的。其中电池的寿命与电子产品的便利使用对于消费者来说有很大的吸引力。电源路径管理在这方面表现很好,可以在电池无电的时候直接供电给负载,提高便利性,减少电池充电次数以此延长寿命。
对于充电芯片的电源路径管理(Power Path Management):在有充电器的情况下,充电器优先给负载系统供电,然后有余力才同时给电池充电。如果充电器不能满足负载系统供电需求时,才会从电池取电供给负载系统。这样会大大减少电池的充放电次数,延长电池的使用寿命,同时也使电池能量最大程度的保存,保证更长时间的续航。即真正意义上实现安全可靠、智能、最优化的”边充边放“功能。

刘先生:13794497935 ( 微信同号)
QQ:1154413202
蔡先生: 19373794842(微信同号)
QQ:3353786219
友情链接: